Username:
Password:
Remember me
Register
Browse
Projects
Forums
About
Mission
Logos
Community
Statistics
HowTo/FAQ
FAQ
Project
SVN
WISHBONE
EDA Tools
Media
News
Articles
Newsletter
Licensing
Commerce
Shop
Advertise
Jobs
Partners
Maintainers
Contact us
DDR3 SDRAM controller
Overview
News
Downloads
Bugtracker
This page contains files uploaded to the old opencores website as well as images and documents intended for use on other pages in this project. If you want to download this project or browse its svn, you can do so at the overview-page.
Description
Embedd-tag
Preview
Date
Title
Show
Link
2012-10-26 03:14
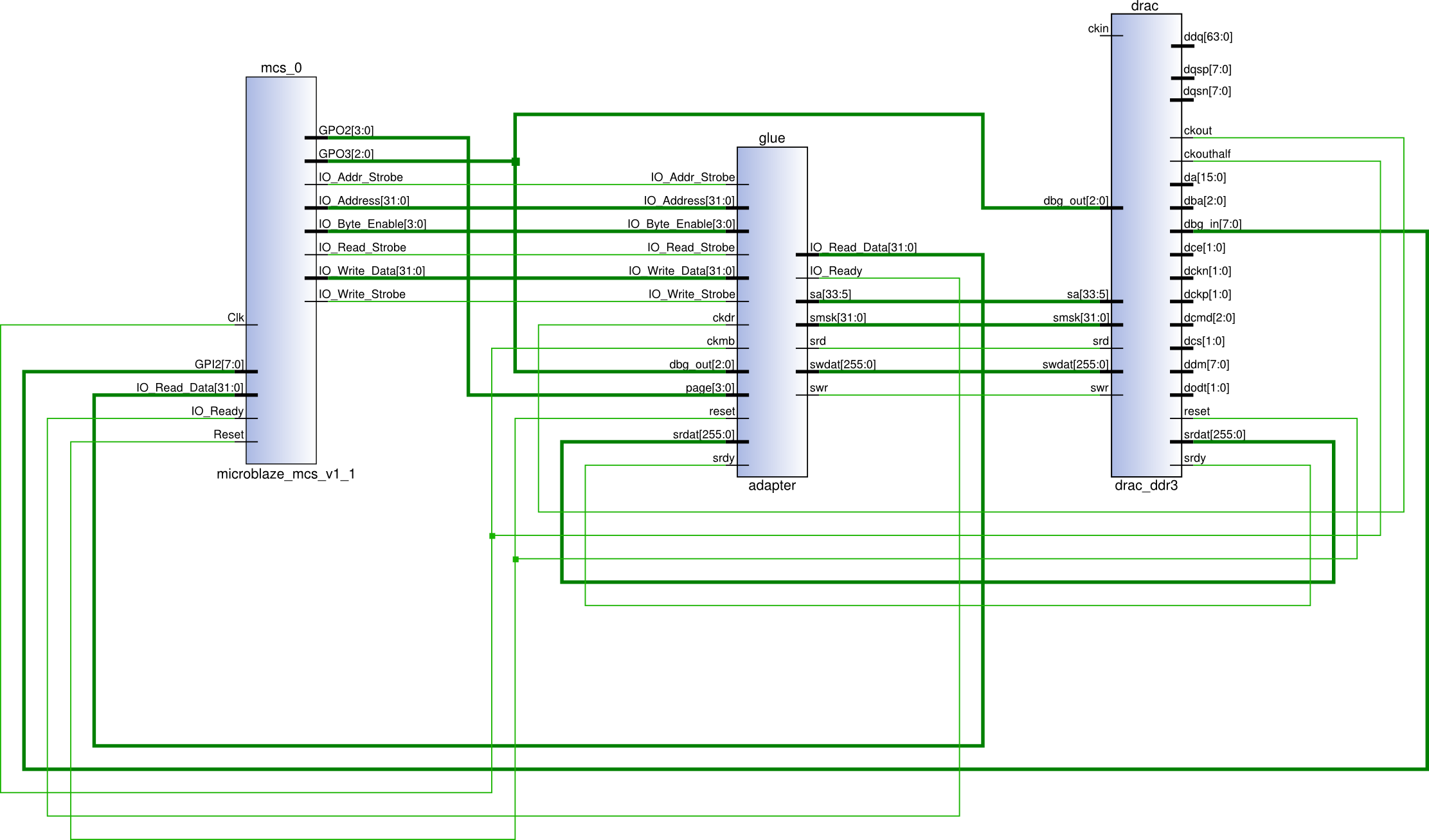
TestBench.svg
Show
Link
2012-10-26 03:15
TestBench.png
Show
Link
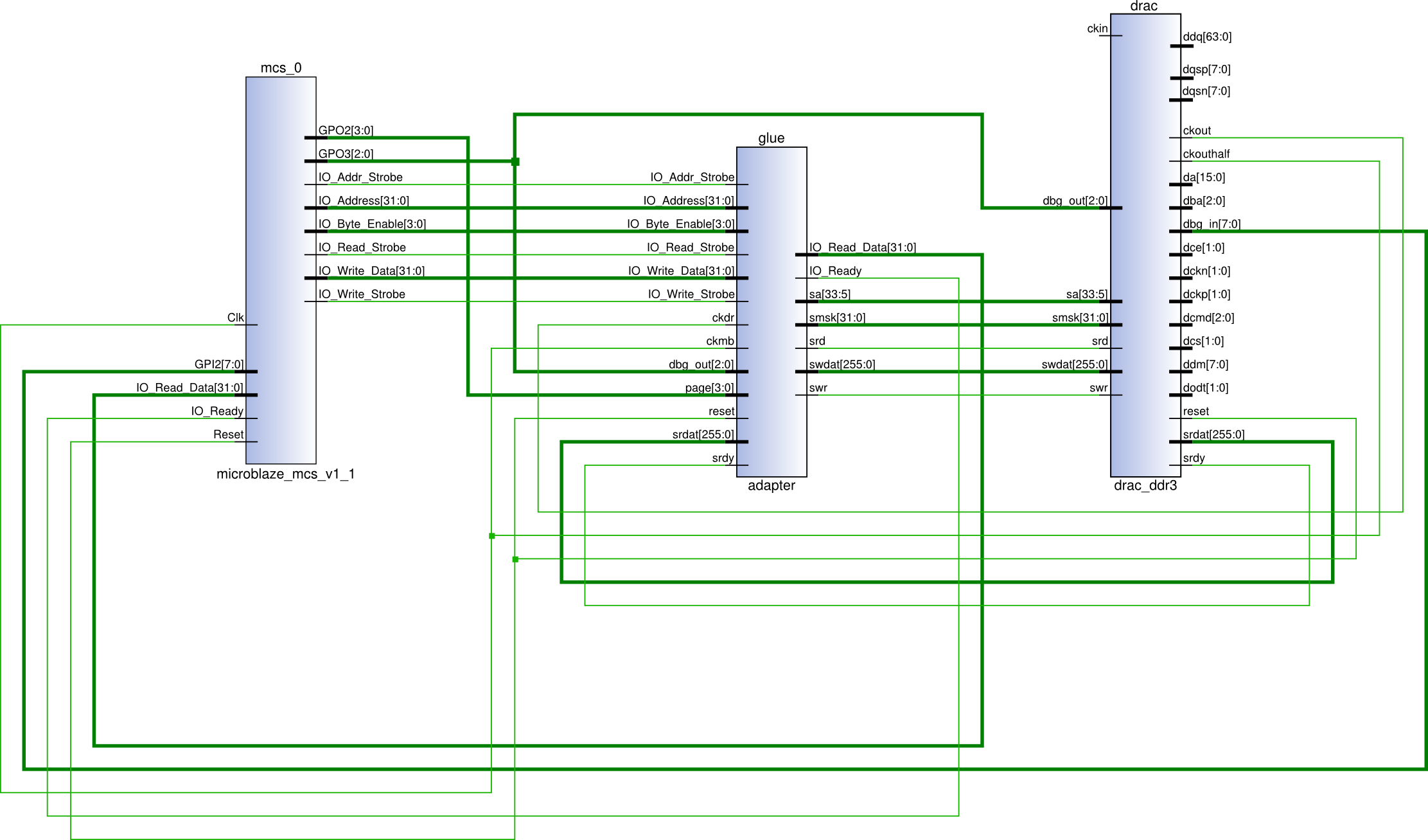
2012-10-26 03:18
TestBench.png
Show
Link
2012-10-26 03:18
Test HW
Show
Link
2012-10-26 03:48
© copyright 1999-2018 OpenCores.org, equivalent to Oliscience, all rights reserved. OpenCores®, registered trademark.