Username:
Password:
Remember me
Register
Browse
Projects
Forums
About
Mission
Logos
Community
Statistics
HowTo/FAQ
FAQ
Project
SVN
WISHBONE
EDA Tools
Media
News
Articles
Newsletter
Licensing
Commerce
Shop
Advertise
Jobs
Partners
Maintainers
Contact us
Plasma - most MIPS I(TM) opcodes
Overview
Opcodes
Tools
Gnu gcc
Downloads
News
Bugtracker
This page contains files uploaded to the old opencores website as well as images and documents intended for use on other pages in this project. If you want to download this project or browse its svn, you can do so at the overview-page.
Date
File
Description
2007-12-23 18:53
Latest revision
Download Plasma CPU and tools
Description
Embedd-tag
Preview
Date
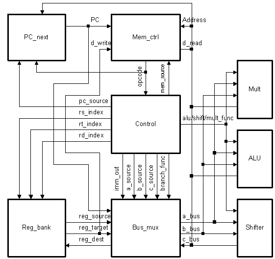
CPU_diagram
Show
Link
2009-03-25 17:17
Plasma_web
Show
Link
2009-03-26 01:51
Board_image
Show
Link
2009-03-26 01:55
spartan_3e
Show
Link
2009-04-04 18:21
Description
Link-tag
Download
Date
gccmips
Show
Link
2009-03-26 02:07
tools_zip.odt
Show
Link
2009-03-31 00:47
gmake_zip.odt
Show
Link
2012-05-26 21:51
FPGA_class
Show
Link
2012-11-03 20:20
© copyright 1999-2018 OpenCores.org, equivalent to Oliscience, all rights reserved. OpenCores®, registered trademark.